大埔宏福苑昨日(26日)發生五級大火,導致嚴重死傷,火勢數分鐘内迅速蔓延至整棟大廈,及後火舌更伸延至其他6棟大樓。維修承辦商被指在工程中使用易燃物料,而維修工程費用更高達3.3億,遠高於同類型工程價錢。《星島頭條》翻查宏福苑業主立案法團文件,並整合相關維修時間線。
房屋局通知需強制驗樓
大埔宏福苑於2016年6月10日月收到房屋局通知,需要進行強制驗窗、驗樓。宏福苑需於2016年9月10日前完成註冊檢驗人員的委任工作,並於2017年1月10日前完成指定檢驗;同時,需按照相關規定於2017年6月10日前完成所有指定修葺工程。

驗樓報告指出安全隱患
2019年12月,註冊檢驗人員完成驗樓報告,大廈外牆已出現多項明顯損壞,包括部分紙皮石飾面存在石矢爆裂、剝落、崩爛、鋼筋外露或滲水等情況。其中,冷氣機台底、窗台底、窗簷頂及底部情況尤為嚴重;窗簷面板亦普遍出現紙皮石剝落與因滲水而發黑的現象。此外,外牆所有簷底及冷氣機台底均存在因潮濕而發黑或滋生青苔的狀況。
結構構件方面,報告指部分樓梯牆身、天花有小量石矢崩爛,爆裂情況,而牆身批盪空鼓情況較多;部分樓層水錶房,電錶房,消防喉轆房及垃圾房內之牆身、天花有石矢剝落/磁磚崩爛情況,垃圾房內之百頁窗有部份生銹,但情況不算嚴重。
在防火安全構件方面,報告亦指出多項不足。包括部分樓梯樓層需加裝耐火物料以保護非緊急設施裝置;各座大廈的個別防煙門、天台、機電房門及地下大堂士多房門,未具備一小時耐火效能;此外,各座的消防上水泵均未設置後備泵,整體防火安全有待加強。





約3.3億維修費用 金額遠高同類屋苑
2023年7月14日,業主立案法團指接獲57個投標。於2024年1月28日會議記錄中,業主立案法團提供承建商投票率,圖表顯示「宏業建築工程有限公司」得票率更高,費用約3.3億。法團亦表明集資日期會再作決定,惟後來卻一直沒有消息。及至6月3日,居民突然收到通知,每單位需集資156,602到182,702元,並需於6個半月内分6期繳付繳交費用,法團更發律師信指,住戶需「承擔遲交或欠交大廈維修工程分攤費用而引致法團損失之一切責任或費用」。

電視節目揭露爭議 居民罷免舊法團
對於高昂的維修費用與倉促的決策時間,宏福苑居民紛紛表示強烈不滿。2024年7月,電視節目《東張西望》報道相關事件,揭露業主立案法團選擇3.3億維修方案,比起其他方案貴出1.5億,金額亦遠高於同區或同類型屋苑,引發業主強烈反彈,質疑「黑箱作業」。
更有反對維修的業主在嘗試召開特別業主大會時,遭法團發出律師信,警告須承擔相關訟費。節目畫面中,多名業主當面質問法團主席,要求旁聽會議,卻遭主席以一句「旁聽係無意思」斷然拒絕。其間,業主不斷拍門抗議,法團仍堅持舉行閉門會議。
及後,第一期繳款期限延至7月31日,整筆維修費分為六期,於十個月內繳付。其後,有業主根據《建築物管理條例》的法定要求,成功召開特別業主大會,希望重新表決維修方案,甚至改選法團成員。經過多方努力,去年九月,業主在特別大會上經討論後,以大比數通過罷免已任職超過十年的原法團,並選出新任法團代表。





法團曾收工人吸煙投訴 通知承建商跟進
2024年8月5日的會議記錄中,業主立案法團表示收到居民投訴工人吸煙問題,並已通知承建商跟進。

紙皮石被註明「未知何種物料」 磚瓦報價高於市場水平
2024年9月27日,工程顧問公司「鴻毅建築師有限公司」就外牆物料向屋苑提供了詳細分析,比較「紙皮石」與「磚瓦」的差異。除了解釋兩者在厚度與損壞率上的區別外,也同時列出了市場一般價格與承建商「宏業建築工程」的報價。
其中,「紙皮石」的市場平均價格為每平方米40元,而宏業建築工程的報價為32元,較市價為低;然而,當時文件註明「未知何種物料」,意味用料細節未明。至於磚瓦方面,宏業的報價則相對較高:中國製磚瓦市價約130元一平方米,該公司報價150元;日本製磚瓦報價為190至200元一平方米,同樣高於市場水平。

鋼筋接駁數量不足
同年11月7日,「宏業」向屋苑通報,在外牆打鑿工序進行期間,發現多個混凝土窗簷(建築裝飾,Architectural Feature)及空調機遮簷(冷氣機平台,A/C hoods)存在鋼筋接駁數量不足的問題,且該情況明顯偏離一般正常設計規範。

臨時加插重建工程 又耗1,650萬
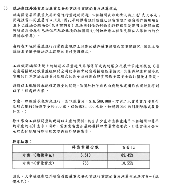
2025年3月,立案法團舉行特別業主大會,業主選擇透過刪減部分工程項目以節省開支,包括外牆紙皮石透明面漆工程、升降機門油漆翻新等,共逾1,500萬。然而,即使削減該些項目,屋苑仍需向承建商宏業建築工程支付160萬元訂金;而臨時加插的重建外牆窗眉補救工程,費用為1,650萬。
8月30日,顧問公司預計,連拆除圍網及棚架,所有工程將不會遲於2026年6月完成。

